缘于产品品质稳定且持续升级,资源和渠道越来越多,今年以来,奇异果·电子(中国)官方网站代理商接到的品牌工程订单较往年多。特别是奇异果·电子(中国)官方网站河南的郑总,工程订单应接不暇,客户均为来自全国各地的品牌建筑公司与集团。
感谢郑总提供,以下是她近期的一些工程项目与工地实景组图。
帝和时代中心,民权县大润发,驻马店西岸酒店,南市喆啡酒店,苏宁集团徐州齐北路苏宁悦城,洛阳华耀城,佳兆业项目,苏州太仓仁恒项目部,南通龙信晏园,新乡市国悦城,郑州中建·梅溪上郡营销中心,菏泽中央檀府售楼部,靖江市滨江学校(泰州市),福建省罗源县滨海新城购物中心C2景鸿大酒店,靖江市滨江新城龙信家园工地,商丘锦艺项目,铂涛集团,锦江集团。
特别是商丘帝和时代中心,自工程作战部试用过样品后,一、二、三期的工程公共部分瓷砖铺贴就一直选用科建背胶和砂浆宝,过硬品质和完善的售后让客户安心放心。

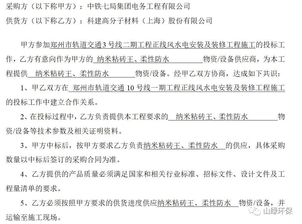
而中铁七局旗下的郑州市轨道交通3号线二期工程对奇异果·电子(中国)官方网站的投标邀请,更是对奇异果·电子(中国)官方网站产品品质和品牌的信赖,是高价值合作伙伴对奇异果·电子(中国)官方网站奇异果·电子(中国)官方网站科建人的高度肯定。
感谢选择奇异果·电子(中国)官方网站选择科建的奇异果·电子(中国)官方网站的合作伙伴。奇异果·电子(中国)官方网站家人们依托着总公司平台,在完善的体系下做到不忘初心,砥砺前行,则前进的路上将会有更多让奇异果·电子(中国)官方网站充实的收获。
